- Beranda
- Freshwater Fish
DIY serba DIY
...
TS
erwinar
DIY serba DIY

Permisi buat para agan, mas, bro, sista & para master. Ane pengen buka lapak sharing mengenai DIY. Semua hal yang berhubungan dengan pemeliharaan ikan air tawar maupun laut yang bisa di - DIY - kan silahkan sharing di sini. Boleh copas, share link, konsep, maupun sumber apapun semua sah, terutama jika bisa digunakan dengan baik.
Agar agan mudah dalam mencari ane bagi proyek DIY pada page one menjadi :
1. DAFTAR PROYEK DIY
Isinya merupakan keseluruhan DIY yang diposting disini, yang kriterianya yaitu lengkap step by stepnya, walaupun DIY tersebut hanyalah konsep. Tentu saja konsep tersebut telah ane teliti dan diperkirakan bisa berfungsi dengan baik.

2. DAFTAR KARYA SUKSES DIY
Isinya adalah contoh-contoh DIY dan proyek DIY yang telah dibuat dengan hasil sukses.
Kenapa di sebut contoh? Karena terkadang ada yg membuat DIY tetapi tidak mengambil foto step by stepnya, jadinya hanya foto saat terpasang. Guna ane masukkan adalah untuk sumber inspirasi dan variasi bahan. Karena proyek DIY bukanlah karya "mati" yang harus menggunakan bahan tertentu, misalnya DIY canister filter tidak harus pakai pipa PVC, tetapi bisa pakai drum plastik 20 ltr.
Hal ini juga sebagai penyemangat dan lahan pembuktian kesuksesan ber DIY.

3. HOT UPDATE
Hot Update adalah daftar isi DIY terbaru dalam periode tertentu. Isinya akan ane batasi 10 DIY original terbaik atau ter Up To Date saat ini. Isinya akan terus berganti sesuai dengan selera / keadaan saat ini.

4. LATEST UPDATE
Adalah produk DIY terbaru / terakhir diposting, isinya hanya 1 DIY project. Isi dari Latest Update ane utamakan yang telah benar-benar sukses dibuat, lagi trend saat ini juga belum ada produk DIY sejenis yang di posting di thread ini.

5. NEXT DIY PROJECT IN PROGRESS
Adalah tempat dimana agan mendaftarkan DIY project yang hendak di buat. Bila agan telah membuatnya dan telah memposting isinya di DIY serba DIY maka, Nama DIY agan akan ane hapus. Karena secara otomatis karya DIY agan ane masukkan dalam daftar isi. Tentu saja setelah dinilai kelengkapannya dan kelayakan lainnya.

DAFTAR PROYEK DIY:
Spoiler for Link:

DAFTAR KARYA SUKSES DIY
Isi dari Daftar Contoh Aplikasi DIY adalah hasil DIY dari sucessors DIY, patut dilihat agar dapat menimbulkan ide-ide ber DIY dan menunjukkan kesuksesan kreatifitas.
Spoiler for ISI:

HOT UPDATE
Spoiler for DAFTAR ISI HOT:
LATEST UPDATE
7 February 2015
DIY Drop Checker by Mayu.Jackfruit[/B]
Link
Simple sederhana dan gampang buatnya, yg terutama berfungsi.

NEXT DIY PROJECT IN PROGRESS
AIO DIY Waterfall + Undergravel Setup + Gravel setup + Ornamen Tebing dari semen + replanting.
Setelah percobaan pembuatan waterfall ane yang sekali bikin langsung jadi, maka ane nekat rescape aquascape ane dengan ornamen tebing dan waterfall yang di gabung dengan ugf kayak posting ane yang ini
DIY ini membutuhkan waktu pengerjaan yang lama, Pembuatan ornamen tebing dari semen sedikitnya membutuhkan waktu seminggu sampai benar-benar kering. Sedangkan untuk menghilangkan zat kimia berbahaya juga dibutuhkan waktu setidaknya seminggu. Rencana ane mau bikin cetakan tebing pakai styrofoam, setelah kering semennya styrofoam akan di buang dan lapis semen dari sebelah dalam biar kuat. Karena didalam tebing tersebut berisi peralatan UGF dan waterfall serta diisi dengan media untuk tanaman.
Terus terang ane saat ini masih bimbang, kaerna jika DIY ini dilakukan maka ane butuh 1 aquarium lagi untuk tanaman kesayangan ane. karena perkiraan ane aquarium yg sekarang ga bakal muat jika seluruh tanaman di replant.
Ane juga masih pikir, apa ane sebaiknya bikin underwater river juga..... hmmmmm sungai dalam air ..... pusing

END CREDIT
Spoiler for Thanks:
Diubah oleh erwinar 08-02-2015 13:08
dotibed memberi reputasi
1
412K
741
Komentar yang asik ya
Mari bergabung, dapatkan informasi dan teman baru!
Freshwater Fish
1.7KThread•1.8KAnggota
Tampilkan semua post
TS
erwinar
#414
DIY AQUARIUM CHILLER MURAH
Permisi agan master & suhu, ane mau sharing DIY Chiller Murah untuk aquarium aquascape, tapi ane sharing dalam konsep aja. Karena ane sendiri ga butuh chiller. Karena ruangan aquascape ane ber AC. Kebetulan ane dapat fasilitas perusahaan berupa 1 unit beach bungalow full AC.
Walaupun hanya dalam konsep, tapi ane yakin 100% pasti bisa bekerja dengan baik.
[img]
[/img]
PERINCIAN BIAYA PEMBUATAN
2 pcs Peltier @ 50k = 100K
1 Tube Thermal paste = 15K
2 set Heatsink processor @ 50K = 100K (loakan juga boleh)
1 Pcs Thermostat = 20K - 300K (baca keterangan dibawah)
1 pcs Tabung Peltier water cooler = 100K / beli loakan dispenser
1 unit PSU PC bekas = 50K
4 set mur baut = 10K
1 set Fuse DC 16 A= 20K
TOTAL BIAYA SEKITAR 365K
Penggunaan: Untuk aquarium 60 liter ke bawah. Bila hendak membuat untuk aquarium yang lebih besar gunakan peltier lebih banyak / sistem pararel.
APAKAH PELTIER?
Beginilah bentuk peltier dan sekaligus prinsip kerjanya yang ane comot dari sini dan dari berbagai sumber misalnya ini
Peltier dengan harga yang relatif murah yaitu sekitar 40k hingga 50k dirasa sangat efisien baik dari segi biaya pembuatan dan penggunaan listrik hanya 6 A pada 12VDC / 72 watt pada 12VDC sangat irit dibanding penggunaan chiller konvensional yang rata-rata diatas 2 A pada 220 VAC / minimal 500 watt pada 220VAC..
Dari berbagai bentuk diatas, ane berikan peltier yang akan kita gunakan.
Cara pembuatan:
Pertama-pertama buat PSU (power supply unit) seperti yg ini gan
Kemudian beli alat-alat seperti ini gan:
CARA PEMBUATAN
Secara konsep sangat mudah gan yaitu:
FUSE HARUS DIPASANG PADA KABEL OUTPUT PSU SEBELUM MELAKUKAN PERCOBAAN
Testing bagian panas atau dingin:
1. Hubungkan kabel merah dengan kutub + (positif) pada PSU dan kabel hitam pada kutub - (negativ) PSU.
2. Nyalakan PSU, sentuh permukaan peltier, bila terasa hangat, berarti bagian tersebut adalah bagian pembuangan panas (karena yg kita pakai adalah bagian yang dingin), berarti bagian itu yang akan kita tempelkan ke heatsink. Bila disentuh terasa dingin, berarti bagian itu yang akan kita tempelkan ke liquid cooler. Beri tanda dengan spidol marking. Jangan sampai terbalik karena (kita pakai 2 pcs peltier) kalau kedua peltier berlawanan maka air tidak akan dingin.
PEMASANGAN ALAT
PERHATIAN:bagian peltier yang di tempelkan ke tabung peltier cooler adalah bagian yang dingin (kecuali kalo agan pengen bikin heather)
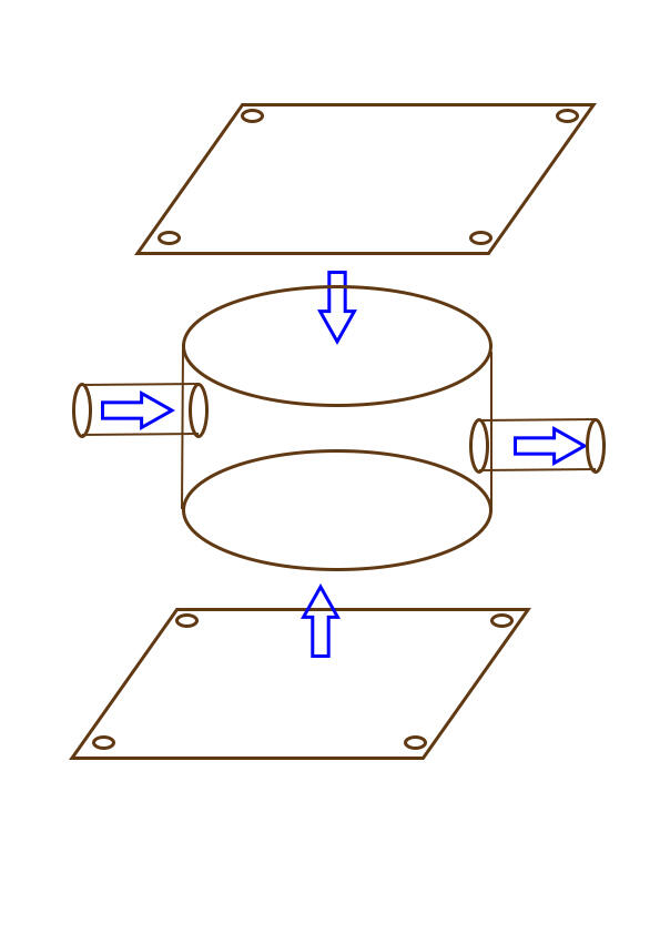
1. Siapkan mur / baut yang besar dan panjangnya sesuai dengan 2 unit heatsink + 2 unit peltier.
2. Test apakah mur baut sesuai ukurannya dengan mencoba merakit dengan susunan:
Fan CPU 1
Heatsink 1
Peltier 1
Peltier liquid cooler
peltier 2
Heatsink 2
Fan CPU 2
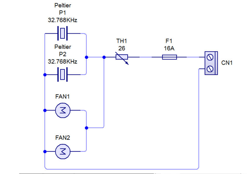
DC 12V 16A Fuse / fuse kendaraan + soket
Seperti gambar dibawah ini (maaf berhubung gambar ini gambar comotan, maka ga ada fan CPUnya) Kalo beli baru pasti ada lengkap dengan Fan. Harganya sekitar 50k ane lebih suka pakai yang untuk processor @MD, karena pendinginnya kebanyakan lebih besar dari In&el.
Hal ini untuk mencegah kendala yg mungkin ada, karena thermal paste kalo sudah pernah di cabut maka harus dibersihkan dan diberi ulang alias ga bisa dipakai 2x.
3. Bila test pemasangan berhasil maka, beri thermal paste ke bagian yang hendak dipasang. Thermal paste cukup di satu sisi benda saja. Misalnya agan hendak memasang peltier + heatsink, maka cukup heatsinknya saja yang dikasih thermal paste.
Pasang dengan susunan seperti poin 2 diatas.
PENYAMBUNGAN KABEL
1. Hubungkan kabel peltier merah dengan kutub + (positif) pada PSU dan kabel hitam pada kutub - (negativ) PSU.
2. Nyalakan PSU (tanpa air di dalam tabung peltier cooler). Rasakan apakah kedua heatsinknya jadi hangat. Bila salah satu atau keduanya dingin berarti pemasangan salah.
3. Hubungkan kabel fan merah dengan kutub + (positif) pada PSU dan kabel hitam pada kutub - (negativ) PSU.
4. Rapikan pemasangan. perhatikan jangan sampai ada kabel yang mungkin terkena kipas fan, kalo perlu ikat dengan Cable tie
5. Chiller peltier telah selesai, tinggal hubungkan dengan powerhead atau canister.
CONTOH-CONTOH :
Hot & Cold Vivarium
Link jualan
Kalo agan malas berurusan dengan listrik dan elektronik ane masih punya DIY ANALOG CHILLER
TROUBLE SHOOTING
1. Chiller tidak dingin:
a. Perhatikah apakah PSU menyala dan dalam keadaan baik.
b. Kabel-kabel terhubung dengan baik.
c. Pemasangan peltier ada yang terbalik / semuanya terbalik.
d. Fan heatsink tidak berputar.
e. Kapasitas aquarium terlalu besar.
f. Letak peltier terhalang benda-benda lain / dekat dengan sumber panas, sehingga pendinginan heatsink tidak maksimal.
g. Peltier rusak
h. Watt PSU terlalu kecil dibanding beban.
i. Perhatikan apakah tegangan (voltasi) dari PSU adalah 12 VDC
j. Fuse putus.
k. Agan lupa cabut heather
2. PSU terlalu panas / voltage PSU turun / PSU protect
a. Terjadi konsleting.
b. Watt PSU kurang, ingat 6A dalam 12V = 72 watt X 2 peltier = 144 watt. Jadi pergunakan psu yang sedikitnya 30% lebih besar wattnya dari total kebutuhan. Rumus Watt = Volt x Ampere.
c. Psu rusak.
d. Peltier rusak
3. Suhu aquarium turun tetapi tidak bisa mencapai target normal (misalnya 24C)
a. Lihat referensi poin 1 & terutama poin 2.
b. Selang in dan out terlalu panjang.
c. Aliran air dari powerhead terlalu lambat, hal ini bisa di deteksi dari adanya embun di
d. Suhu ruangan terlalu panas / terkena sumber panas, misalnya matahari.
e. Heatsink peltier terlalu kecil, sehingga pembuangan panas tidak maksimal.
f. Bahan untuk membuat tabung pendingin peltier tidak menghantarkan dingin dengan baik. Contoh banan yang tidak baik dalam penyaluran panas : Acrylic, kaca, kayu, plastik (kecuali polypropilene).
g. Meremehkan bahan baku, contohnya mengganti thermal compound dengan odol, lebih parah lagi kalo di lem.
h. kurang rapi dan teliti dalam pemasangan, contoh: adanya air trap dalam tabung atau air trap pada pemasangan peltier. sehingga penyaluran suhu terhambat.
Pengetahuan umum & Fact
1. Diagram cara kerja peltier.
2. Prinsip dasar pemasangan
3. Daya pendinginan VS volume
Pada intinya 1 keping peltier mampu menurunkan suhu air sebanyak 1 liter sebesar 20C dalam 16 menit, karena kita pakai 2 unit maka kemungkinan hanya dalam 8 menit suhu air akan turun sebesar 20C. Jadi kalo aquarium agan standart 54 liter, dari suhu air 30C hendak diturunkan menjadi 26C, berarti perbedaannya hanya 4C jadi kira-kira dalam 43 menit suhu sudah mencapai 26C. Itu secara teoritis gan, kalo secara prakteknya mungkin butuh waktu beberapa jam.
Maaf cara perhitungan ane tersebut pasti selisih dengan aslinya diaquarium agan. Karena perhitungan tersebut dari pembulatan2 untuk memudahkan, tanpa memperhitungkan pengaruh suhu ruangan serta penghilangan masalah lain seperti koefisien teknis yang dinamis dari bahan, efektifitas, faktor isolasi panas, transfer panas dari pendingin ke benda, laju aliran, dan banyak faktor lainnya
Thanks to Picture sources, Rumus-rumus thermodinamika, Thermodinamika praktis
Sumber data dan keterangan ane dapat dari googling, bila ada link yang ane belum dimasukkan ane mohon maaf yang sebesar-besarnya.
Good Luck & semoga berhasil
Special thanks to agan KOKIBELANG yang saran-sarannya telah menyempurnakan DIY Chiller ini.
Juga untuk agan TheCurseyang telah memberi masukan tentang korosi pada aluminium dan tembaga
Walaupun hanya dalam konsep, tapi ane yakin 100% pasti bisa bekerja dengan baik.
[img]
[/img]PERINCIAN BIAYA PEMBUATAN
2 pcs Peltier @ 50k = 100K
1 Tube Thermal paste = 15K
2 set Heatsink processor @ 50K = 100K (loakan juga boleh)
1 Pcs Thermostat = 20K - 300K (baca keterangan dibawah)
1 pcs Tabung Peltier water cooler = 100K / beli loakan dispenser
1 unit PSU PC bekas = 50K
4 set mur baut = 10K
1 set Fuse DC 16 A= 20K
TOTAL BIAYA SEKITAR 365K
Penggunaan: Untuk aquarium 60 liter ke bawah. Bila hendak membuat untuk aquarium yang lebih besar gunakan peltier lebih banyak / sistem pararel.
APAKAH PELTIER?
Beginilah bentuk peltier dan sekaligus prinsip kerjanya yang ane comot dari sini dan dari berbagai sumber misalnya ini
Spoiler for DIRECT:
Peltier dengan harga yang relatif murah yaitu sekitar 40k hingga 50k dirasa sangat efisien baik dari segi biaya pembuatan dan penggunaan listrik hanya 6 A pada 12VDC / 72 watt pada 12VDC sangat irit dibanding penggunaan chiller konvensional yang rata-rata diatas 2 A pada 220 VAC / minimal 500 watt pada 220VAC..
Spoiler for BENTUK PELTIER:
Dari berbagai bentuk diatas, ane berikan peltier yang akan kita gunakan.
Spoiler for Pake yg ini gan:
Cara pembuatan:
Pertama-pertama buat PSU (power supply unit) seperti yg ini gan
Kemudian beli alat-alat seperti ini gan:
Spoiler for BAHAN - BAHAN:
CARA PEMBUATAN
Spoiler for SCHEMA:
Secara konsep sangat mudah gan yaitu:
FUSE HARUS DIPASANG PADA KABEL OUTPUT PSU SEBELUM MELAKUKAN PERCOBAAN
Testing bagian panas atau dingin:
1. Hubungkan kabel merah dengan kutub + (positif) pada PSU dan kabel hitam pada kutub - (negativ) PSU.
2. Nyalakan PSU, sentuh permukaan peltier, bila terasa hangat, berarti bagian tersebut adalah bagian pembuangan panas (karena yg kita pakai adalah bagian yang dingin), berarti bagian itu yang akan kita tempelkan ke heatsink. Bila disentuh terasa dingin, berarti bagian itu yang akan kita tempelkan ke liquid cooler. Beri tanda dengan spidol marking. Jangan sampai terbalik karena (kita pakai 2 pcs peltier) kalau kedua peltier berlawanan maka air tidak akan dingin.
Spoiler for Ilustrasi:
PEMASANGAN ALAT
PERHATIAN:bagian peltier yang di tempelkan ke tabung peltier cooler adalah bagian yang dingin (kecuali kalo agan pengen bikin heather)
1. Siapkan mur / baut yang besar dan panjangnya sesuai dengan 2 unit heatsink + 2 unit peltier.
2. Test apakah mur baut sesuai ukurannya dengan mencoba merakit dengan susunan:
Fan CPU 1
Heatsink 1
Peltier 1
Peltier liquid cooler
peltier 2
Heatsink 2
Fan CPU 2
DC 12V 16A Fuse / fuse kendaraan + soket
Seperti gambar dibawah ini (maaf berhubung gambar ini gambar comotan, maka ga ada fan CPUnya) Kalo beli baru pasti ada lengkap dengan Fan. Harganya sekitar 50k ane lebih suka pakai yang untuk processor @MD, karena pendinginnya kebanyakan lebih besar dari In&el.
Hal ini untuk mencegah kendala yg mungkin ada, karena thermal paste kalo sudah pernah di cabut maka harus dibersihkan dan diberi ulang alias ga bisa dipakai 2x.
Spoiler for Test pasang kayak gini gan:
3. Bila test pemasangan berhasil maka, beri thermal paste ke bagian yang hendak dipasang. Thermal paste cukup di satu sisi benda saja. Misalnya agan hendak memasang peltier + heatsink, maka cukup heatsinknya saja yang dikasih thermal paste.
Pasang dengan susunan seperti poin 2 diatas.
Spoiler for Fig 2:
PENYAMBUNGAN KABEL
Spoiler for LIHAT INI GAN:
1. Hubungkan kabel peltier merah dengan kutub + (positif) pada PSU dan kabel hitam pada kutub - (negativ) PSU.
2. Nyalakan PSU (tanpa air di dalam tabung peltier cooler). Rasakan apakah kedua heatsinknya jadi hangat. Bila salah satu atau keduanya dingin berarti pemasangan salah.
3. Hubungkan kabel fan merah dengan kutub + (positif) pada PSU dan kabel hitam pada kutub - (negativ) PSU.
4. Rapikan pemasangan. perhatikan jangan sampai ada kabel yang mungkin terkena kipas fan, kalo perlu ikat dengan Cable tie
Spoiler for Ini barangnya gan:
5. Chiller peltier telah selesai, tinggal hubungkan dengan powerhead atau canister.
Spoiler for Hubungkan di bagian ini:
CONTOH-CONTOH :
Hot & Cold Vivarium
Spoiler for Berbagai model peltier chiller:
Link jualan
Spoiler for Multi peltier 6 pcs:
Kalo agan malas berurusan dengan listrik dan elektronik ane masih punya DIY ANALOG CHILLER
Spoiler for Contohnya kayak gini gan:
TROUBLE SHOOTING
1. Chiller tidak dingin:
a. Perhatikah apakah PSU menyala dan dalam keadaan baik.
b. Kabel-kabel terhubung dengan baik.
c. Pemasangan peltier ada yang terbalik / semuanya terbalik.
d. Fan heatsink tidak berputar.
e. Kapasitas aquarium terlalu besar.
f. Letak peltier terhalang benda-benda lain / dekat dengan sumber panas, sehingga pendinginan heatsink tidak maksimal.
g. Peltier rusak
h. Watt PSU terlalu kecil dibanding beban.
i. Perhatikan apakah tegangan (voltasi) dari PSU adalah 12 VDC
j. Fuse putus.
k. Agan lupa cabut heather

2. PSU terlalu panas / voltage PSU turun / PSU protect
a. Terjadi konsleting.
b. Watt PSU kurang, ingat 6A dalam 12V = 72 watt X 2 peltier = 144 watt. Jadi pergunakan psu yang sedikitnya 30% lebih besar wattnya dari total kebutuhan. Rumus Watt = Volt x Ampere.
c. Psu rusak.
d. Peltier rusak
3. Suhu aquarium turun tetapi tidak bisa mencapai target normal (misalnya 24C)
a. Lihat referensi poin 1 & terutama poin 2.
b. Selang in dan out terlalu panjang.
c. Aliran air dari powerhead terlalu lambat, hal ini bisa di deteksi dari adanya embun di
Spoiler for samping bagian ini:
d. Suhu ruangan terlalu panas / terkena sumber panas, misalnya matahari.
e. Heatsink peltier terlalu kecil, sehingga pembuangan panas tidak maksimal.
f. Bahan untuk membuat tabung pendingin peltier tidak menghantarkan dingin dengan baik. Contoh banan yang tidak baik dalam penyaluran panas : Acrylic, kaca, kayu, plastik (kecuali polypropilene).
g. Meremehkan bahan baku, contohnya mengganti thermal compound dengan odol, lebih parah lagi kalo di lem.
h. kurang rapi dan teliti dalam pemasangan, contoh: adanya air trap dalam tabung atau air trap pada pemasangan peltier. sehingga penyaluran suhu terhambat.
Pengetahuan umum & Fact
1. Diagram cara kerja peltier.
Spoiler for Dia 1:
2. Prinsip dasar pemasangan
Spoiler for Fig 1:
3. Daya pendinginan VS volume
Pada intinya 1 keping peltier mampu menurunkan suhu air sebanyak 1 liter sebesar 20C dalam 16 menit, karena kita pakai 2 unit maka kemungkinan hanya dalam 8 menit suhu air akan turun sebesar 20C. Jadi kalo aquarium agan standart 54 liter, dari suhu air 30C hendak diturunkan menjadi 26C, berarti perbedaannya hanya 4C jadi kira-kira dalam 43 menit suhu sudah mencapai 26C. Itu secara teoritis gan, kalo secara prakteknya mungkin butuh waktu beberapa jam.
Maaf cara perhitungan ane tersebut pasti selisih dengan aslinya diaquarium agan. Karena perhitungan tersebut dari pembulatan2 untuk memudahkan, tanpa memperhitungkan pengaruh suhu ruangan serta penghilangan masalah lain seperti koefisien teknis yang dinamis dari bahan, efektifitas, faktor isolasi panas, transfer panas dari pendingin ke benda, laju aliran, dan banyak faktor lainnya
Thanks to Picture sources, Rumus-rumus thermodinamika, Thermodinamika praktis
Sumber data dan keterangan ane dapat dari googling, bila ada link yang ane belum dimasukkan ane mohon maaf yang sebesar-besarnya.
Good Luck & semoga berhasil
Special thanks to agan KOKIBELANG yang saran-sarannya telah menyempurnakan DIY Chiller ini.
Juga untuk agan TheCurseyang telah memberi masukan tentang korosi pada aluminium dan tembaga

Diubah oleh erwinar 22-01-2015 01:19
0





























