- Beranda
- Freshwater Fish
DIY serba DIY
...
TS
erwinar
DIY serba DIY

Permisi buat para agan, mas, bro, sista & para master. Ane pengen buka lapak sharing mengenai DIY. Semua hal yang berhubungan dengan pemeliharaan ikan air tawar maupun laut yang bisa di - DIY - kan silahkan sharing di sini. Boleh copas, share link, konsep, maupun sumber apapun semua sah, terutama jika bisa digunakan dengan baik.
Agar agan mudah dalam mencari ane bagi proyek DIY pada page one menjadi :
1. DAFTAR PROYEK DIY
Isinya merupakan keseluruhan DIY yang diposting disini, yang kriterianya yaitu lengkap step by stepnya, walaupun DIY tersebut hanyalah konsep. Tentu saja konsep tersebut telah ane teliti dan diperkirakan bisa berfungsi dengan baik.

2. DAFTAR KARYA SUKSES DIY
Isinya adalah contoh-contoh DIY dan proyek DIY yang telah dibuat dengan hasil sukses.
Kenapa di sebut contoh? Karena terkadang ada yg membuat DIY tetapi tidak mengambil foto step by stepnya, jadinya hanya foto saat terpasang. Guna ane masukkan adalah untuk sumber inspirasi dan variasi bahan. Karena proyek DIY bukanlah karya "mati" yang harus menggunakan bahan tertentu, misalnya DIY canister filter tidak harus pakai pipa PVC, tetapi bisa pakai drum plastik 20 ltr.
Hal ini juga sebagai penyemangat dan lahan pembuktian kesuksesan ber DIY.

3. HOT UPDATE
Hot Update adalah daftar isi DIY terbaru dalam periode tertentu. Isinya akan ane batasi 10 DIY original terbaik atau ter Up To Date saat ini. Isinya akan terus berganti sesuai dengan selera / keadaan saat ini.

4. LATEST UPDATE
Adalah produk DIY terbaru / terakhir diposting, isinya hanya 1 DIY project. Isi dari Latest Update ane utamakan yang telah benar-benar sukses dibuat, lagi trend saat ini juga belum ada produk DIY sejenis yang di posting di thread ini.

5. NEXT DIY PROJECT IN PROGRESS
Adalah tempat dimana agan mendaftarkan DIY project yang hendak di buat. Bila agan telah membuatnya dan telah memposting isinya di DIY serba DIY maka, Nama DIY agan akan ane hapus. Karena secara otomatis karya DIY agan ane masukkan dalam daftar isi. Tentu saja setelah dinilai kelengkapannya dan kelayakan lainnya.

DAFTAR PROYEK DIY:
Spoiler for Link:

DAFTAR KARYA SUKSES DIY
Isi dari Daftar Contoh Aplikasi DIY adalah hasil DIY dari sucessors DIY, patut dilihat agar dapat menimbulkan ide-ide ber DIY dan menunjukkan kesuksesan kreatifitas.
Spoiler for ISI:

HOT UPDATE
Spoiler for DAFTAR ISI HOT:
LATEST UPDATE
7 February 2015
DIY Drop Checker by Mayu.Jackfruit[/B]
Link
Simple sederhana dan gampang buatnya, yg terutama berfungsi.

NEXT DIY PROJECT IN PROGRESS
AIO DIY Waterfall + Undergravel Setup + Gravel setup + Ornamen Tebing dari semen + replanting.
Setelah percobaan pembuatan waterfall ane yang sekali bikin langsung jadi, maka ane nekat rescape aquascape ane dengan ornamen tebing dan waterfall yang di gabung dengan ugf kayak posting ane yang ini
DIY ini membutuhkan waktu pengerjaan yang lama, Pembuatan ornamen tebing dari semen sedikitnya membutuhkan waktu seminggu sampai benar-benar kering. Sedangkan untuk menghilangkan zat kimia berbahaya juga dibutuhkan waktu setidaknya seminggu. Rencana ane mau bikin cetakan tebing pakai styrofoam, setelah kering semennya styrofoam akan di buang dan lapis semen dari sebelah dalam biar kuat. Karena didalam tebing tersebut berisi peralatan UGF dan waterfall serta diisi dengan media untuk tanaman.
Terus terang ane saat ini masih bimbang, kaerna jika DIY ini dilakukan maka ane butuh 1 aquarium lagi untuk tanaman kesayangan ane. karena perkiraan ane aquarium yg sekarang ga bakal muat jika seluruh tanaman di replant.
Ane juga masih pikir, apa ane sebaiknya bikin underwater river juga..... hmmmmm sungai dalam air ..... pusing

END CREDIT
Spoiler for Thanks:
Diubah oleh erwinar 08-02-2015 13:08
dotibed memberi reputasi
1
411.9K
741
Komentar yang asik ya
Mari bergabung, dapatkan informasi dan teman baru!
Freshwater Fish
1.7KThread•1.8KAnggota
Tampilkan semua post
TS
erwinar
#368
DIY LED MURAH
Permisi, ane mau sharing DIY LED murah. Tanpa aluminium pendingin dan komponen yg 100% beli cuma LED warna putih, merah dan biru dengan harga dibawah Rp. 600 perbiji , PCB lubang, resistor dan Remote LED RGBW (44 channel remote + 6 DIY Key). sedangkan sisanya pakai barang2 bekas
Total biaya sekitar 200k
Contoh aplikasi pada aquarium

Pakai wireless remote controller yg bisa di memory juga loh, kayak pabrikan

Foto pearling moss, bukti percobaan lampu LED sukses untuk fotosintesis tanaman.

berikut ini adalah spoiler dari led kalo nyala per warna. bandingkan yang led putih aja sama yg 3 warna nyala. warna ikan maupun tanaman lebih ngereng.
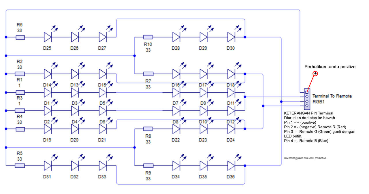
SCHEMA PEMBUATAN & RESISTOR CALCULATOR
BAHAN-BAHAN
Beginilah keadaan DIY LED yg sudah hampir jadi. Sudah bisa berfungsi cuma tinggal merapikannya saja.
Jangan lupa lihat juga DIY LED 220v Power Supply murah meriah dan sangat berkualitas di DIY LED Power Supply Link
Juga baca posting aneDIY LIGHT CALCULATION, sehubungan dengan banyaknya pertanyaan mengenai perhitungan lampu di forum2 aquascape.
Keterangan tambahan:
A. PENGETAHUAN UMUM
1. LED memang berumur jauh lebih panjang dari pada TL atau lampu jenis lain tapi lebih mudah rusak bila pada saat pembuatannya tidak dihitung dengan teliti.
2. Led hampir bisa dibilang memiliki faktor pengurangan cahaya yang sangat minim karena usia, bila dibanding dengan jenis lampu yang ada di tahun 2015. Contoh : Segala jenis lampu TL akan mulai berkurang dalam 3 bulan (720 jam nyala) bila pemakaian perhari selama 8 jam dan menurun drastis setelah 6 bulan (1440 jam nyala) usia pemakaian. Sehingga para lighting paranoid selalu mengganti lampu TL (neon) mereka pada bulan ke 6 atau menambah jumlah lampu yang menyala, agar kecukupan cahaya terjamin.
Bisa dikatakan bahwa efisiensi TL / Neon / Fluorecent akan menurun hingga 50% pada bulan ke 6 (Maaf ane lupa link yang menyatakan hal ini). Sedangkan LED akan tetap bertahan hingga 3 tahun dengan penurunan tidak lebih dari 25%. LED terus dikembangkan sehingga harga semakin murah dan efisiensi semakin tinggi. Pada awalnya LED rata-rata berusia 10.000 jam, kemudian meningkat pesat dari tahun ke tahun hingga 30.000 jam. Bahkan ada yang mengklaim produknya bisa sampai 50.000 jam !!!!! Bila menyala 8 jam per hari berarti LED 50.000 jam bisa menyala selama 6250 hari atau 17 tahun lebih. Bahkan menurut wikipedia US LED bisa menyala selama 100.000 jam Link Wiki
Hal hal yang merusak LED
1. Over voltage. Walaupun hanya 0.1 volt dapat memperpendek usia led secara drastis. Makanya ane anjurkan untuk mengurangi forward voltage (FV) dengan 0,2, bila menurut pabrikan FV = 3,4v maka sebaiknya dijadikan 3,2 V di kalkulator led.
2. Over current. Juga dapat memperpendek usia led walaupun tidak sedrastis over voltage. Tetapi jeleknya over current tidak dapat dilihat dengan mata. Tahu-tahu led meredup / berkedip / langsung mati.
3. Menyolder led terlalu lama / suhu solder terlalyu panas. Menurut pabrikan, bila led dipasang mentok ke PCB maka suhu penyolderan max 260 derajat celcius selama 5 detik.
4. Menggunakan PSU DC (power supply unit) yang tidak stabil /. tidak mendapat beban langsung. Perlu diingat bahwa PSU DC bila dinyalakan tanpa beban akan mendapat faktor peningkatan sebesar 1,6 contoh : PSU 10 VDC bila menyala tanpa beban akan menjadi 16 VDC, yang akan menjadi 10 VDC bila ada beban.
Diakhir kata tak lupa ane memohon maaf bila ada kekeliruan dan ane mohon kripik pedasnya atau cendol bila agan berkenan.
Total biaya sekitar 200k
Contoh aplikasi pada aquarium

Pakai wireless remote controller yg bisa di memory juga loh, kayak pabrikan

Foto pearling moss, bukti percobaan lampu LED sukses untuk fotosintesis tanaman.

berikut ini adalah spoiler dari led kalo nyala per warna. bandingkan yang led putih aja sama yg 3 warna nyala. warna ikan maupun tanaman lebih ngereng.
Spoiler for contoh jadi:
SCHEMA PEMBUATAN & RESISTOR CALCULATOR
Spoiler for Half Project:
BAHAN-BAHAN
Spoiler for bahan:
Beginilah keadaan DIY LED yg sudah hampir jadi. Sudah bisa berfungsi cuma tinggal merapikannya saja.
Spoiler for Tampak depan:
Spoiler for tampak samping:
Spoiler for bayangan led di permukaan air:
Jangan lupa lihat juga DIY LED 220v Power Supply murah meriah dan sangat berkualitas di DIY LED Power Supply Link
Juga baca posting aneDIY LIGHT CALCULATION, sehubungan dengan banyaknya pertanyaan mengenai perhitungan lampu di forum2 aquascape.
Keterangan tambahan:
A. PENGETAHUAN UMUM
1. LED memang berumur jauh lebih panjang dari pada TL atau lampu jenis lain tapi lebih mudah rusak bila pada saat pembuatannya tidak dihitung dengan teliti.
2. Led hampir bisa dibilang memiliki faktor pengurangan cahaya yang sangat minim karena usia, bila dibanding dengan jenis lampu yang ada di tahun 2015. Contoh : Segala jenis lampu TL akan mulai berkurang dalam 3 bulan (720 jam nyala) bila pemakaian perhari selama 8 jam dan menurun drastis setelah 6 bulan (1440 jam nyala) usia pemakaian. Sehingga para lighting paranoid selalu mengganti lampu TL (neon) mereka pada bulan ke 6 atau menambah jumlah lampu yang menyala, agar kecukupan cahaya terjamin.
Bisa dikatakan bahwa efisiensi TL / Neon / Fluorecent akan menurun hingga 50% pada bulan ke 6 (Maaf ane lupa link yang menyatakan hal ini). Sedangkan LED akan tetap bertahan hingga 3 tahun dengan penurunan tidak lebih dari 25%. LED terus dikembangkan sehingga harga semakin murah dan efisiensi semakin tinggi. Pada awalnya LED rata-rata berusia 10.000 jam, kemudian meningkat pesat dari tahun ke tahun hingga 30.000 jam. Bahkan ada yang mengklaim produknya bisa sampai 50.000 jam !!!!! Bila menyala 8 jam per hari berarti LED 50.000 jam bisa menyala selama 6250 hari atau 17 tahun lebih. Bahkan menurut wikipedia US LED bisa menyala selama 100.000 jam Link Wiki

Hal hal yang merusak LED
1. Over voltage. Walaupun hanya 0.1 volt dapat memperpendek usia led secara drastis. Makanya ane anjurkan untuk mengurangi forward voltage (FV) dengan 0,2, bila menurut pabrikan FV = 3,4v maka sebaiknya dijadikan 3,2 V di kalkulator led.
2. Over current. Juga dapat memperpendek usia led walaupun tidak sedrastis over voltage. Tetapi jeleknya over current tidak dapat dilihat dengan mata. Tahu-tahu led meredup / berkedip / langsung mati.
3. Menyolder led terlalu lama / suhu solder terlalyu panas. Menurut pabrikan, bila led dipasang mentok ke PCB maka suhu penyolderan max 260 derajat celcius selama 5 detik.
4. Menggunakan PSU DC (power supply unit) yang tidak stabil /. tidak mendapat beban langsung. Perlu diingat bahwa PSU DC bila dinyalakan tanpa beban akan mendapat faktor peningkatan sebesar 1,6 contoh : PSU 10 VDC bila menyala tanpa beban akan menjadi 16 VDC, yang akan menjadi 10 VDC bila ada beban.
Diakhir kata tak lupa ane memohon maaf bila ada kekeliruan dan ane mohon kripik pedasnya atau cendol bila agan berkenan.
Diubah oleh erwinar 19-01-2015 14:18
0



















