- Beranda
- Arsitektur
[Official] 3ds Max Community
...
TS
tridimakskaskus
[Official] 3ds Max Community
PELAN-PELAN AKAN DIBENAHI LAGI GAN THREAD INI. SUPAYA RAME LAGI
MAAF TS YANG VAKUM DALAM WAKTU SANGAT LAMA
MAAF TS YANG VAKUM DALAM WAKTU SANGAT LAMA
[Official] Kaskus 3ds Max Community

JANGAN LUPA

RULES
- NO JUNK, SPAM, NITIP LAPAK= bata merah
req banned - Respect each other, ga ada junior-senior disini

- Gunakan bahasa Indonesia yang jelas
- Gunakan multi-quote
- Jangan OOT berlebihan, we talk 'bout 3ds Max
- Mohon sebelum bertanya di Thread ini, telusuri dulu Page One
- Klo posting gambar, gunakan spoiler.. Apalagi yang BWK
- Hal-hal lainnya akan ditambahkan dikemudian hari

MAIN INDEX
Quote:
Diubah oleh tridimakskaskus 03-07-2018 08:46
tata604 dan 2 lainnya memberi reputasi
3
429.3K
4.8K
Komentar yang asik ya
Mari bergabung, dapatkan informasi dan teman baru!
Arsitektur
3.4KThread•1.7KAnggota
Tampilkan semua post
^soket^
#3654
Cara memasukan model 3dmax kedalam scene hasil download
Apa kabar agan-agan master ane disini hanya sekedar sharing gimana cara menggabung/merge file model yang kita buat ke dalam scene hasil download. ok langsung aja ikutin stepnya . dan ini berlaku buat exterior scene saja
1. Download file exterior scene (file scene extrior ane boleh download dah ane upload lagi ) link donlod [url]http://www.4*shared.com/zip/coe4K2tHba/Exterior.html[/url]
2. Buka file 3d agan yang mau di gabungkan
save selected , simpan ke dalam folder atau desktop agar mudah di cari
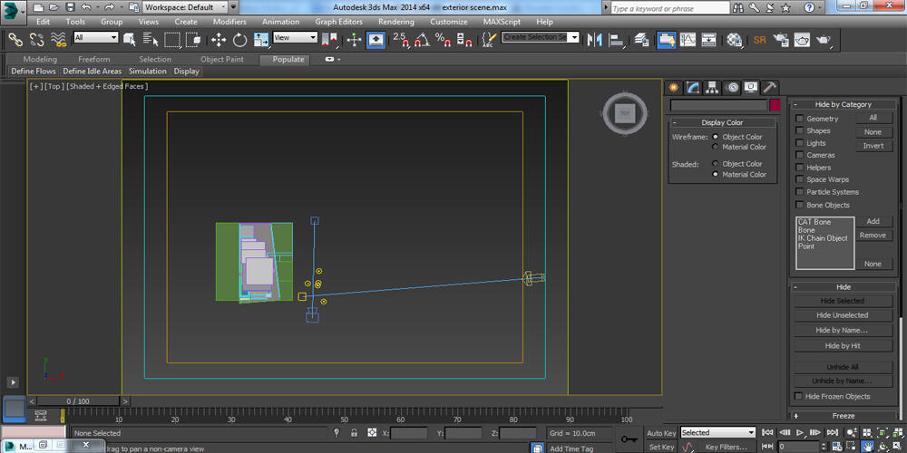
3. Buka file exterior scene hasil download
Penampakan scene hasil download setelah dibuka di 3dmax
klik import ->> Merge dan buka file yang ter save selected tadi :
akan kluar kotak pesan seperti ini, klik all dan ok
Hasil setelah di merge
dari 4 sisi
4. Atur kamera seperti ini atau sesuai dengan selera agan, dengan menekan ctl+ C
5 Beri warna, texture dan model ( texture dan model sesuai dengan selera agan jgn ikutan contoh tutorial karena kurang bagus menurut ane )
Step ke 6 / Terakhir klo menurut agan sudah ok, dari perwarnaan , texture dan cahaya silakan agan render
Hasil render dan poles sotoshop hasil ane
cukup Sekian Tutorial dari ane gan mohon maaf klo tutornya kurang bagus, klo emang kurang jelas boleh tanya-tanya di sini
Salam dari nubi "Berbagi adalah sumber rejeki " :P
1. Download file exterior scene (file scene extrior ane boleh download dah ane upload lagi ) link donlod [url]http://www.4*shared.com/zip/coe4K2tHba/Exterior.html[/url]
2. Buka file 3d agan yang mau di gabungkan
Spoiler for :
save selected , simpan ke dalam folder atau desktop agar mudah di cari
Spoiler for :
3. Buka file exterior scene hasil download
Penampakan scene hasil download setelah dibuka di 3dmax
Spoiler for :
klik import ->> Merge dan buka file yang ter save selected tadi :
akan kluar kotak pesan seperti ini, klik all dan ok
Spoiler for :
Hasil setelah di merge
Spoiler for :
dari 4 sisi
Spoiler for :
4. Atur kamera seperti ini atau sesuai dengan selera agan, dengan menekan ctl+ C
Spoiler for :
5 Beri warna, texture dan model ( texture dan model sesuai dengan selera agan jgn ikutan contoh tutorial karena kurang bagus menurut ane )
Spoiler for :
Step ke 6 / Terakhir klo menurut agan sudah ok, dari perwarnaan , texture dan cahaya silakan agan render
Hasil render dan poles sotoshop hasil ane
Spoiler for :
cukup Sekian Tutorial dari ane gan mohon maaf klo tutornya kurang bagus, klo emang kurang jelas boleh tanya-tanya di sini
Salam dari nubi "Berbagi adalah sumber rejeki " :P
Diubah oleh ^soket^ 13-05-2014 01:17
0
