- Beranda
- Hobby & Community
Hobby Elektronika Digital, MicroController & solder Menyolder gabung sini Yuks
...
TS
ahocool
Hobby Elektronika Digital, MicroController & solder Menyolder gabung sini Yuks
DIGITAL ELECTRONICS HOBBY FORUM

UPDATE 8/JUNI/2014
DUKUN FUSEBIT AKAN MENGHIDUPKAN IC MU YANG MATI !

Selengkapnya dibahas di sini gan !!
CLINOMETER SEDERHANA MEMANFAATKAN ADC

Selengkapnya dibahas di post berikut
Proyek2 micro yg sudah jadi
I.N.D.E.X F.O.R.U.M
Biar ngiler, ane kasih contoh hasil karya TS...
.

Spoiler for apa aja sih yang dibahas?:
Spoiler for "Hobby Microcontroller Itu Mahal ? Kreativitasmu Itu yg Mahal Gan !":
UPDATE 8/JUNI/2014
DUKUN FUSEBIT AKAN MENGHIDUPKAN IC MU YANG MATI !

Selengkapnya dibahas di sini gan !!
CLINOMETER SEDERHANA MEMANFAATKAN ADC

Selengkapnya dibahas di post berikut
Spoiler for Buka Jika Mau Paket Belajar:
Proyek2 micro yg sudah jadi
Quote:
I.N.D.E.X F.O.R.U.M
Quote:
Biar ngiler, ane kasih contoh hasil karya TS...
Spoiler for Contact TS lewat dimari yahh:
.
Diubah oleh ahocool 14-06-2025 11:27
0
1M
8.6K
Komentar yang asik ya
Mari bergabung, dapatkan informasi dan teman baru!
Hobby & Community
10.5KThread•7.1KAnggota
Tampilkan semua post
TS
ahocool
#6720
Remote Control dengan 38kHz Infra red Menggunakan NE555 dan HT12D/E
Semakin asyik dengan project non micro nih...ya tanpa micro biar orang yg sedikit jadul dan mungkin lemot (sorry ya) bisa berpartisipasi juga. Kali ini akan bermain dengan remote control berbasis inframerah, dimana ada sebuah modul Tx Rx 38khz saya beli di pasar genteng surabaya. Modul ini sangat simple dengan menggunakan pembangkit sinyal menggunakan IC timer NE555 !
38kHz Protocol for Infra Red
Ketika remote untuk televisi dikreasikan oleh zenith , para pemilik anjing peliharaan mengeluh karena anjing mereka terbangun atau menggonggong ketika ada yg memencet tombol remote. Saat itu frekuensi yg digunakan berupa audio ultrasonik diatas 20khz dan masih dapat didengar suaranya oleh anjing. Maka muncullah inovasi dari NEC dan Philips dengan menggunakan sinyal inframerah (yg tidak terlihat) dan frekuensi 36kHz-40kHz yg dipilih karena hampir tidak ada sumber alam yg menghasilkan atau terpengaruh oleh frekuensi di range ini.
Saya menjadi bingung ..kenapa harus dimodulasikan menjadi 38kHz, padahal jika led infra di ON OFF saja sudah dapat memberikan sinyal clock/data serial. Ahh biarkan saja ini menjadi sejarah para engineer di NEC dan Philips..sebaiknya saya cari aja perbedaan antara INFRA tanpa modulasi dan yang termodulasi melalui modul buatan Innovative Electronics (DT-IO Infra Tx/Rx). Rangkaiannya simple kok...
![kaskus-image]()
Modul Tx
Modul transmitter menggunakan IC 555 sebagai pembangkit frekuensi dan IC TTL 7400 sebagai pembalik logika dari input yg diberikan. Input bisa diberikan dengan tegangan beragam baik TTL/CMOS/RS232. Perhatikan jumper harus dipasang sesuai dengan mode aktif dari sinyal input dan output infra red yg diinginkan.
![kaskus-image]()
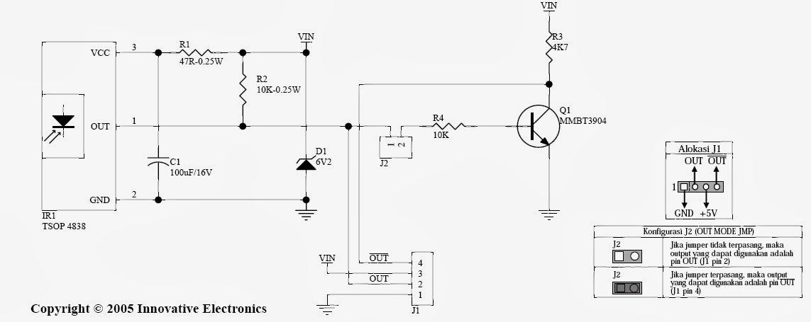
Modul Rx
Komponen utama adalah phototransistor yg khusus digunakan untuk komunikasi infra merah yg umumnya ditemukan diremote televisi berkode TSOP4838. Komponen lainnya hanya sebagai pembatas tegangan dan pembalik logika. Saya kemudian menyusun kedua modul ini diatas breadboard dan menggunakan inputan berupa tombol / switch tactile.
![kaskus-image]()
Untuk mencocokkan frekuensi dari oscillator 38khz menggunakan 555 maka perlu dikalibrasikan melalui trimpot kecil (digambar warna putih). Jika menggunakan oscilloscop maka simple aja ketika input di ground ( jumper posisi 1-2 semua) maka output dari kaki led infra bernilai 38khz. Jika tidak mempunyai oscilloscop maka cukup dengan memasang receiver dan output dihubungkan ke LED dan input transmiter di groundkan. Putar trimpot transmitter sampai led di receiver menyala tanpa kedip.
![kaskus-image]()
Rangkaian diatas merupakan infra merah tanpa modulasi dan output dari receiver bisa nyala kok ! Lalu apa bedanya ? coba deh pantulkan infra rednya dan jauhkan dari receiver, lihat mana yg masih diterima oleh TSOP4838. Tentunya yg masih nyaut adalah yg termodulasi 38kHz.
Ingat percobaan jam 6 digit yg dibahas di tulisan sebelumnya ? Ayo kita ganti saja input clock menggunakan penekanan tombol dari transmitter infra merah.
![kaskus-image]()
Dan hasil yang didapatkan bisa dilihat pada video youtube berikut
ENCODER/ DECODER with HT-12E / HT-12D
![kaskus-image]()
Nahh..inilah IC yg saya cari-cari selama ini dan akhirnya dijual juga di eltech pasar genteng surabaya. IC yg legendaris ini merupakan encoder dan decoder data serial yg siap pakai, dengan hanya menambahkan 1 komponen Rosc sebagai penentu frekuensi clock data serial. ADDRESS A0-A7 digunakan sebagai pemilih "Channel" dari rangkaian remote, sehingga untuk dapat berkomunikasi maka addres di kedua sisi haruslah sama. PIN AD8-AD11 pada sisi transmiter merupakan data 4 bit yg akan dikirim sat pin TE (14) mendapatkan GND. Semua pin memiliki pullup sehingga jika menginginkan logika HIGH cukup di ambangkan saja.
Bagaimana dengan pemilihan ROsc ? bacalah datasheet dan ikuti rumus nya sesuai grafik berikut :
![kaskus-image]()
![kaskus-image]()
Pilihlah Rosc yg menghasilkan frekuensi oscillator yg hampir sama , 5% kurang lebih tidak masalah. Kebetulan di rumah ada Resistor 2Mega Ohm lalu digunakan sebagai ROsc HT12E sehingga ROsc dari HT12D berkisar nilainya 56K ohm. Lanjut ke skematik yukkk...
![kaskus-image]()
Pemilihan address menggunakan dip switch 8 pin, kemudian input data menggunakan tombol switch tactile yang hubungkan dengan dioda 1N4148 sehingga saat ditekan maka TE (transmit enable) juga terhubung ke ground. Ada penggunaan photoisolator PC817 pada output HT12E ini dimaksudkan untuk meningkatkan level logic (agak rendah tegangannya), karena yg saya gunakan adalah logic 1 yg akan mengkatifkan modul transmitter 38kHz ( Jumper di 2-3) .
Pada sisi receivernya input data berasal dari pin 4 (logika negasi, jumper lepas). Untuk kalibrasi 38khz maka ketika saat tombol transmitter ditekan maka led di pin 17 harus menyala. Dan hasilnya seperti video berikut:
Aplikasi yg mungkin dari tutorial ini adalah sebagai pengontrol lampu rumah, semisal dengan memanfaatkan IC decoder 4 to 16 (74LS154) sehingga output HT12D yang cuman 4 bit dapat dibuat menjadi 16 pin yg kemudian dihubungkan ke relay. Masih banyak kok aplikasi lainnya....
SELAMAT MENCOBA
Semakin asyik dengan project non micro nih...ya tanpa micro biar orang yg sedikit jadul dan mungkin lemot (sorry ya) bisa berpartisipasi juga. Kali ini akan bermain dengan remote control berbasis inframerah, dimana ada sebuah modul Tx Rx 38khz saya beli di pasar genteng surabaya. Modul ini sangat simple dengan menggunakan pembangkit sinyal menggunakan IC timer NE555 !
38kHz Protocol for Infra Red
Ketika remote untuk televisi dikreasikan oleh zenith , para pemilik anjing peliharaan mengeluh karena anjing mereka terbangun atau menggonggong ketika ada yg memencet tombol remote. Saat itu frekuensi yg digunakan berupa audio ultrasonik diatas 20khz dan masih dapat didengar suaranya oleh anjing. Maka muncullah inovasi dari NEC dan Philips dengan menggunakan sinyal inframerah (yg tidak terlihat) dan frekuensi 36kHz-40kHz yg dipilih karena hampir tidak ada sumber alam yg menghasilkan atau terpengaruh oleh frekuensi di range ini.
Saya menjadi bingung ..kenapa harus dimodulasikan menjadi 38kHz, padahal jika led infra di ON OFF saja sudah dapat memberikan sinyal clock/data serial. Ahh biarkan saja ini menjadi sejarah para engineer di NEC dan Philips..sebaiknya saya cari aja perbedaan antara INFRA tanpa modulasi dan yang termodulasi melalui modul buatan Innovative Electronics (DT-IO Infra Tx/Rx). Rangkaiannya simple kok...

Modul Tx
Modul transmitter menggunakan IC 555 sebagai pembangkit frekuensi dan IC TTL 7400 sebagai pembalik logika dari input yg diberikan. Input bisa diberikan dengan tegangan beragam baik TTL/CMOS/RS232. Perhatikan jumper harus dipasang sesuai dengan mode aktif dari sinyal input dan output infra red yg diinginkan.

Modul Rx
Komponen utama adalah phototransistor yg khusus digunakan untuk komunikasi infra merah yg umumnya ditemukan diremote televisi berkode TSOP4838. Komponen lainnya hanya sebagai pembatas tegangan dan pembalik logika. Saya kemudian menyusun kedua modul ini diatas breadboard dan menggunakan inputan berupa tombol / switch tactile.

Untuk mencocokkan frekuensi dari oscillator 38khz menggunakan 555 maka perlu dikalibrasikan melalui trimpot kecil (digambar warna putih). Jika menggunakan oscilloscop maka simple aja ketika input di ground ( jumper posisi 1-2 semua) maka output dari kaki led infra bernilai 38khz. Jika tidak mempunyai oscilloscop maka cukup dengan memasang receiver dan output dihubungkan ke LED dan input transmiter di groundkan. Putar trimpot transmitter sampai led di receiver menyala tanpa kedip.

Rangkaian diatas merupakan infra merah tanpa modulasi dan output dari receiver bisa nyala kok ! Lalu apa bedanya ? coba deh pantulkan infra rednya dan jauhkan dari receiver, lihat mana yg masih diterima oleh TSOP4838. Tentunya yg masih nyaut adalah yg termodulasi 38kHz.
Ingat percobaan jam 6 digit yg dibahas di tulisan sebelumnya ? Ayo kita ganti saja input clock menggunakan penekanan tombol dari transmitter infra merah.

Dan hasil yang didapatkan bisa dilihat pada video youtube berikut
ENCODER/ DECODER with HT-12E / HT-12D

Nahh..inilah IC yg saya cari-cari selama ini dan akhirnya dijual juga di eltech pasar genteng surabaya. IC yg legendaris ini merupakan encoder dan decoder data serial yg siap pakai, dengan hanya menambahkan 1 komponen Rosc sebagai penentu frekuensi clock data serial. ADDRESS A0-A7 digunakan sebagai pemilih "Channel" dari rangkaian remote, sehingga untuk dapat berkomunikasi maka addres di kedua sisi haruslah sama. PIN AD8-AD11 pada sisi transmiter merupakan data 4 bit yg akan dikirim sat pin TE (14) mendapatkan GND. Semua pin memiliki pullup sehingga jika menginginkan logika HIGH cukup di ambangkan saja.
Bagaimana dengan pemilihan ROsc ? bacalah datasheet dan ikuti rumus nya sesuai grafik berikut :


Pilihlah Rosc yg menghasilkan frekuensi oscillator yg hampir sama , 5% kurang lebih tidak masalah. Kebetulan di rumah ada Resistor 2Mega Ohm lalu digunakan sebagai ROsc HT12E sehingga ROsc dari HT12D berkisar nilainya 56K ohm. Lanjut ke skematik yukkk...

Pemilihan address menggunakan dip switch 8 pin, kemudian input data menggunakan tombol switch tactile yang hubungkan dengan dioda 1N4148 sehingga saat ditekan maka TE (transmit enable) juga terhubung ke ground. Ada penggunaan photoisolator PC817 pada output HT12E ini dimaksudkan untuk meningkatkan level logic (agak rendah tegangannya), karena yg saya gunakan adalah logic 1 yg akan mengkatifkan modul transmitter 38kHz ( Jumper di 2-3) .
Pada sisi receivernya input data berasal dari pin 4 (logika negasi, jumper lepas). Untuk kalibrasi 38khz maka ketika saat tombol transmitter ditekan maka led di pin 17 harus menyala. Dan hasilnya seperti video berikut:
Aplikasi yg mungkin dari tutorial ini adalah sebagai pengontrol lampu rumah, semisal dengan memanfaatkan IC decoder 4 to 16 (74LS154) sehingga output HT12D yang cuman 4 bit dapat dibuat menjadi 16 pin yg kemudian dihubungkan ke relay. Masih banyak kok aplikasi lainnya....
SELAMAT MENCOBA
0
