- Beranda
- Arsitektur
[Official] 3ds Max Community
...
TS
tridimakskaskus
[Official] 3ds Max Community
PELAN-PELAN AKAN DIBENAHI LAGI GAN THREAD INI. SUPAYA RAME LAGI
MAAF TS YANG VAKUM DALAM WAKTU SANGAT LAMA
MAAF TS YANG VAKUM DALAM WAKTU SANGAT LAMA
[Official] Kaskus 3ds Max Community

JANGAN LUPA

RULES
- NO JUNK, SPAM, NITIP LAPAK= bata merah
req banned - Respect each other, ga ada junior-senior disini

- Gunakan bahasa Indonesia yang jelas
- Gunakan multi-quote
- Jangan OOT berlebihan, we talk 'bout 3ds Max
- Mohon sebelum bertanya di Thread ini, telusuri dulu Page One
- Klo posting gambar, gunakan spoiler.. Apalagi yang BWK
- Hal-hal lainnya akan ditambahkan dikemudian hari

MAIN INDEX
Quote:
Diubah oleh tridimakskaskus 03-07-2018 08:46
tata604 dan 2 lainnya memberi reputasi
3
429.3K
4.8K
Komentar yang asik ya
Mari bergabung, dapatkan informasi dan teman baru!
Arsitektur
3.4KThread•1.7KAnggota
Tampilkan semua post
moroneh
#2118
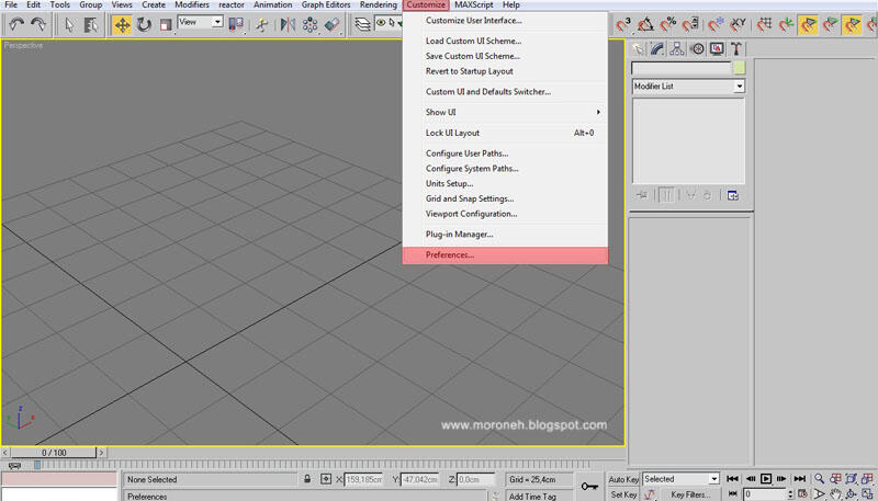
Memperkecil Ukuran "Save File" 3ds Max di hardisc
Agar save file yang ada di hardisc komputer kita tidak membengkak
1. Pilih Customize > Preferences
2. Pilih "File" > Centang "Compress on Save"
beres
1. Pilih Customize > Preferences
Spoiler for 1:
2. Pilih "File" > Centang "Compress on Save"
Spoiler for 2:
beres
0