- Beranda
- Audio & Video
[diskusi] All about DIY audio (speaker, amp, etc)
...
TS
babul
[diskusi] All about DIY audio (speaker, amp, etc)
yuk bahas DIY audio,
dari upgrade komponen, spiker DIY, dll.
mari.....
dari upgrade komponen, spiker DIY, dll.
mari.....
bos.kutang dan rykenpb memberi reputasi
3
666.2K
4.1K
Komentar yang asik ya
Mari bergabung, dapatkan informasi dan teman baru!
Audio & Video
9.9KThread•7.9KAnggota
Tampilkan semua post
Rieds11
#1823
Quote:
Quote:
Quote:
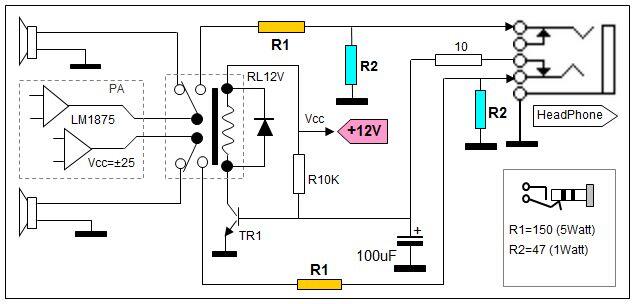
intinya dari power besar sebaiknya diberi pembatas daya, ini contohnya menggunakan tempat jack yg ada switchnya+relay:

Kalo jack headphone tidak dicolokin, relay off, PA terhubung ke Speaker.
Kalo jack headphone dicolokin, relay on, PA terhubung ke R1, selanjutnya ke headphone
R1&R2 berfungsi untuk batasi daya yg masuk headphone.
Tapi ane belum pernah coba rangkaian diatas, maklum udah gak praktek lagi. secara logika itu harusnya work & cocok untuk mendrive headphone dgn imp 16-150 ohm.
Diubah oleh Rieds11 25-03-2013 13:47
0