- Beranda
- Hobby & Community
Hobby Elektronika Digital, MicroController & solder Menyolder gabung sini Yuks
...
TS
ahocool
Hobby Elektronika Digital, MicroController & solder Menyolder gabung sini Yuks
DIGITAL ELECTRONICS HOBBY FORUM

UPDATE 8/JUNI/2014
DUKUN FUSEBIT AKAN MENGHIDUPKAN IC MU YANG MATI !

Selengkapnya dibahas di sini gan !!
CLINOMETER SEDERHANA MEMANFAATKAN ADC

Selengkapnya dibahas di post berikut
Proyek2 micro yg sudah jadi
I.N.D.E.X F.O.R.U.M
Biar ngiler, ane kasih contoh hasil karya TS...
.

Spoiler for apa aja sih yang dibahas?:
Spoiler for "Hobby Microcontroller Itu Mahal ? Kreativitasmu Itu yg Mahal Gan !":
UPDATE 8/JUNI/2014
DUKUN FUSEBIT AKAN MENGHIDUPKAN IC MU YANG MATI !

Selengkapnya dibahas di sini gan !!
CLINOMETER SEDERHANA MEMANFAATKAN ADC

Selengkapnya dibahas di post berikut
Spoiler for Buka Jika Mau Paket Belajar:
Proyek2 micro yg sudah jadi
Quote:
I.N.D.E.X F.O.R.U.M
Quote:
Biar ngiler, ane kasih contoh hasil karya TS...
Spoiler for Contact TS lewat dimari yahh:
.
Diubah oleh ahocool 14-06-2025 11:27
0
1M
8.6K
Komentar yang asik ya
Mari bergabung, dapatkan informasi dan teman baru!
Hobby & Community
10.5KThread•7.1KAnggota
Tampilkan semua post
TS
ahocool
#136

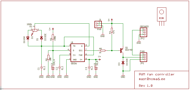
rangkaian ini bukan hanya buat ngedipin lampu
dengan rumus yg diberi diatas, mainin di R & C, dapat dibuat :
SPEED CONTROL BUAT FAN /KIPAS DC
pada dasarnya kita buat PWM kecil2an...ntar di output NE555 ( kaki 3 ) kamu kasi rangkaian seperti berikut :

output yang berupa pulsa yang bisa di atur frekuensinya serta lebar pulsa "high" dan "low" melalui kombinasi R & C
DUTY CYCLE = persentase pulse high vs pulse LOW
rumus :
D = t1/t = (R1 + R2) / (R1 + 2R2)
t1 = .693(R1+R2)C
t2 = .693 x R2 x C
duty cycle 5% artinya low speed , 95% artinya high speed
ketika duty cycle rendah ( R&C diatur sedemikian rupa sehingga pulse "LOW" nya lebih lama dari pulse "High") , maka speed dari Fan akan rendah
sedangkan ketika duty cycle tinggi atau dikondisikan pulse "high" lebih lama dari pulse "low", maka speed fan akan tinggi ...
sebaiknya rangkaian dibuat diatas bread board, kalo bisa dibantu dengan osciloscop biar tambah keren.....
Spoiler for source luar:
0


