menurut ane sih sekolah yang salah.. masa perlakuan seperti itu tidak dihentikan.. emg msh banyak sekolah bodoh di indon ini
Agan2 beli paket 66gb dimana gan? Rencana mw beli paket yg 66GB nih disini 85k, adakah yg jual lebih murah?
yg15gb/15 hari Itu voucher gan 33gb 60k 66gb 95k Agan butuh kuota berapa gb sebulan??? Udah di tes belum jaringan di tempat agan??? ya paling 8GB lah max sebulan gan.. yg lebih kecil jga gpp asal murah wkwk
gan paket 15gb/15 hari itu daftar dimana ya? dan harganya berapa? rekomen paket2 yang paling mantap murah donk wkwk terutama yang kuotanya kaga2 besar2 amet tapi murah, setelah searching2 kebanyakan paketnya kuota besar harga murah, ane pengennya kuota dikit harga lebih murah lagi :ngakak
inilah kebobrokan indon, penjabat2nya maling semua, gila kekuasaan buat korupsi. mementingkan kekuasaan daripada mesejahterakan rakyat yang harusnya mereka lakukan. inilah saatnya orang2 baik untuk ikut andil dalam politik, tapi muka politik di indon udah cacad, jadi orang2 baik pun kaga mw. sikl...
dari dulu begitulah hidup, deritanya tiada akhir. walaupun kita sudah berusaha untuk kebaikan rakyat tetap saja tidak akan diakui, seperti yg terjadi kemarin yg telah di jeruji besi
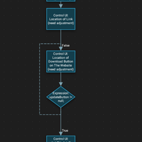
Ga juga. Tu meskipun tulisnya state, tetap event. State bluetooth kalau menurut automagic ada 4 : off, transisi on, on, transisi off. Off -1- transisi on -2- on -3- transisi off -4- off Eventnya ada 4 berdasarkan state di atas 1. Turning On : perubahan dari off menuju ke transisi on 2. On : peruba
agan des, di trigger bluetooth state itu ada on dan turning on. turning on tuh jalanin flownya sekali aj pas nyalain bluetooth? klo on flownya jalan terus tiap detik gitu waktu bluetooth nyala? tapi ane coba gk ada bedanya, flownya jalan sekali aj pas bluetooth dinyalain wkwk jadi apa bedanya? h...